今天是:
首页
领导班子
机构设置
政务公开
高新要闻
部门信息
专题专栏
政务咨询
您现在的位置是: 首页>>政务公开>>近期信息公开
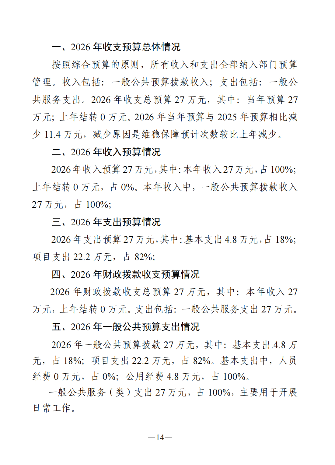
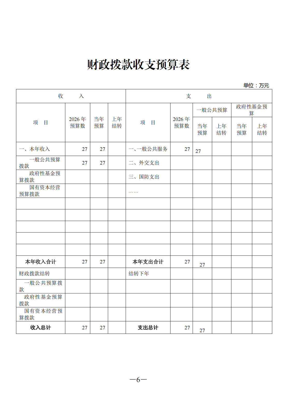
信访局2026年部门预算
时间:2026-01-28 08:53
作者:admin
( 初审:刘迪 复审:司清华 终审:李广涛)