今天是:
首页
领导班子
机构设置
政务公开
高新要闻
部门信息
专题专栏
政务咨询
您现在的位置是: 首页>>政务公开>>财务信息>>财政总预决算
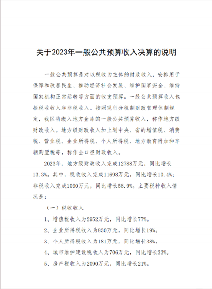
2023年医药高新区总决算说明
时间:2024-09-13 10:59
作者:admin
( 初审:刘迪 复审:司清华 终审:李广涛)